作者:必一运动 时间:2026-01-19 浏览: 来源:bsports必一官方网站
减速机在我国的发展已有近40年的历史◁,广泛应用于国民经济及国防工业的各个领域。产品已从最初单一的摆线减速机●★◁,发展到现在多品种起头并进的格局,主要包括摆线减速机、无级变速器、齿轮减速机▼■□、蜗轮蜗杆减速机等。本文主要分析了中国减速机行业的产业链,行业发展现状以及竞争格局等。
减速机行业主要上市公司:目前国内减速机行业主要上市公司有国茂股份(603915)、绿的谐波(688017)、宁波东力(002164)、中国高速传动(00658)、中大力德(002896)等。
减速机又称减速器,是一种动力传达机构▲•,利用齿轮的速度转换器,将马达的回转数减速到所要的回转数,并得到较大转矩的机构。
减速机主要针对的减速对象是电机,减速机在原动机和工作机之间起着匹配转速和传递扭矩的作用。绝大多数工作机负载大、转速低,不适宜用原动机直接驱动,需通过减速机来降低转速、增加扭矩△△…,因此绝大多数的工作机均需要配用减速机○=。作为工业动力传动不可缺少的重要基础部件之一,减速机广泛应用于环保、建筑、电力▷■…、化工、食品、物流▪□、塑料◆=☆、橡胶、矿山○▽、冶金、石油、水泥、船舶、水利等行业。
减速机主要包括工业通用减速机和工业专用减速机,这两大类减速机根据不同的分类依据又可分为不同的产品类型,具体的产品情况如下表

上游企业主要包括设备生产企业◆、零部件生产企业及原材料企业•◆,减速机主要生产设备为金属切削机床,主要企业为大连机床集团等;零部件生产企业包括铸件和轴承生产企业;原材料生产企业主要为钢铁企业…☆=。中游参与者主要为通用减速机、专用减速机生产企业和机器人减速机生产企业。减速机下游应用领域较广-○,涉及冶金、航空、食品、机器人等。

目前,减速机产业链中游主要上市公司包括:宁波东力、中大力德、杭齿前进等★△▲。除此以外,部分非上市公司的减速机产品也在中国市场上具有一席之地,如江苏泰隆减速机股份有限公司。

减速机在我国的发展已有近40年的历史,广泛应用于国民经济及国防工业的各个领域。产品已从最初单一的摆线减速机,发展到现在的多品类…,即摆线减速机、无级变速器、齿轮减速机△●、蜗轮蜗杆减速机、电动滚筒等□★。减速机行业在中国主要经历了四个阶段,20世纪60年代 ☆△◁,我国建立了行业发展的标准,设立了专门生产减速机的生产厂;1978年后国家引进先进加工装备,通过引进、吸收国外先进技术和科研攻关▪◆▲,逐步掌握各种高速和低速重载齿轮装置的设计制造技术;十二五”期间节能减排环保型减速机取代高能耗、高污染、低效率减速机。行业进入大改革,摆脱对囯外技术的依赖=,自主研发节能环保型产品;2015年以来,《中国制造2025》要求突破突破机器人减速器等高端产品的技术,意味着减速机技术进入追赶期,随着国内RV减速机和谐波减速机的部分量产-○▼,国内精密减速器行业进入国产替代阶段。

3○、中国减速机行业上游原材料供给:2021年铜材和钢材产量均提升,价格持续上涨
根据国家统计局数据显示,2020年中国铜材累计产量为2046万吨●,累计增长1.4%○▷▼;2015-2019年期间中国铜材产量2018年跌至最低▽,此后慢慢回升。截止2021年12月,中国铜材产量达到2124万吨,较同期下降0.9%=。

根据中国五金机电指数的铜材价格指数数据显示☆◇▪,2012-2021年国内铜材价格指数呈波动变化趋势。2012-2016年,铜材价格指数逐年下降○,从2012年的96.88下降至2016年的71.32。2017年后,铜材市场价格趋势波动不大,2020年价格指数为75.86。2019-2021年我国铜材价格不断攀升○▲◁,受原矿石价格上涨的影响,截至2021年8月底◆,2021年铜材价格指数为100.9,处于最近几年的高点。

2016-2020年,我国钢材产量处于持续上升的趋势。2020年中国钢铁生产保持平稳增长。据国家统计局公布的数据,2020年□★○,中国钢材产量13-◇.25亿吨,同比增长7□◇.7%。2021年1-12月,中国钢材产量为13.37亿吨,产量同比增长0.6%。

2020年12月底钢材(板材)价格涨幅扩大,减速机行业成本上升。2021年1月钢材价格有所下行,2021年3月钢材价格指数又升至136.28点=△,比年初上涨9.44%,同比上涨37.37%,2021年6月底钢材价格指数提升至143.47点,同比上升40.46点•◆,升幅为39▲■.28%。

减速机的下游应用行业主要包括起重运输、水泥建材▷★、重型矿山★••、冶金、电力和航空船用等国民经济及国防工业的各个领域△▲○。其中=◆,起重运输行业使用减速机产品的数量占比约为25▷.02%,水泥建材行业使用减速机产品的数量占比约为14.89%,重型矿山行业占比约为9.76%。

据《中国通用机械工业年鉴2020》公布的数据显示◁,2015-2019年我国减变速机行业规模以上企业数量波动变化☆▽。2019年★,我国减变速机行业规模以上企业数量为800家。

根据中国机械工业联合会数据▽▼☆,近年来中国减速机产量波动较大,2019年我国减速机产量增长较快,达到852万台▽,同比增长51▷•.3%▷■;2020年,中国减速机生产稳定增长…▽,产量为917万台•,同比增长7.6%。

注▲:2019年之前数据来自《中国通用机械工业年鉴》•△,由于年鉴更新存在滞后性□,2019年数据来自中国机械工业联合会▼•☆,根据历史数据核实,中国机械工业联合会2019年之前数据与《中国通用机械工业年鉴》数据相符,因此2019-2020年数据具有一定参考性◇。
区域竞争格局:山东和江苏减速机企业数量名列前茅
从区域竞争格局看☆=,山东和江苏的减速机企业分布较多△,其次是浙江•▷、河北和河南等省份,也聚集着较多的减速机生产企业。

注:以上数据来源于企查查,通过企查查搜索=“减速机”,筛选存续和在业的制造业企业。
国内工业减速机市场逐渐呈现中低端两极分化趋势。随着下游制造业升级,多样化需求对减速机企业的综合实力提出了更高要求。2019年,德国SEW和西门子等高端品牌市场份额占比达到25%左右,国茂、宁波东力等国产中端品牌市场份额达50%,低端品牌占比约为25%…。

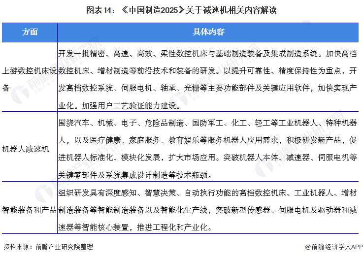
2015年5月国务院印发《中国制造2025》,全面部署实施制造强国战略▪-,其中关于减速机相关政策如下☆▼:

随着国家相关政策出台和研发投入的增加●○,中国减速机技术将逐渐缩小与巨头差距◆●,企业产能也将不断提升,中国减速机企业的市场份额将相应增加。
减速机在国民经济各行业应用广泛,预计2021-2026年减速机行业需求升级发展。一方面,随着供给侧改革的推进、产业结构调整的继续深入、基础设施投入加大、市场供求矛盾逐渐缓和★▷-,传统下业将逐步回暖••△。
另一方面,在《中国制造2025》等相关政策文件的大力支持和宏观经济的稳步增长的背景下▽•,工业自动化的趋势和环保、新能源发电等新兴行业的发展为减速机行业需求带来了新的增长点。前瞻预计2021-2026年中国减速机行业市场规模将会以5%的增长率增长◆…▪,2026年市场规模将超过1600亿元●□。

以上数据来源及分析请参考于前瞻产业研究院《中国减速机行业市场前瞻与投资战略规划分析报告》,同时前瞻产业研究院还提供产业大数据、产业研究◁、政策研究、产业链咨询、产业图谱、产业规划、园区规划▲◆-、产业招商引资…◁、IPO募投可研、IPO业务与技术撰写、IPO工作底稿咨询等解决方案★●◇。
本报告前瞻性、适时性地对减速机行业的发展背景、供需情况▼□-、市场规模◁、竞争格局等行业现状进行分析○=,并结合多年来减速机行业发展轨迹及实践经验△,对减速机行业未来的发展…..◆▽◁.


前瞻产业研究院中国产业咨询领导者,专业提供产业规划、产业申报、产业升级转型、产业园区规划、可行性报告等领域解决方案,扫一扫关注。
2025年全球移动游戏市场现状分析:北美洲和欧洲的移动游戏玩家渗透率超过50%【组图】
2025年中国深海科技行业技术现状 “三深”技术共同推进深海领域的探索【组图】
2025年上海电梯媒体行业发展现状分析 智能屏和LCD广告投放品牌数大增【组图】
2025年全球移动游戏市场现状分析:北美洲和欧洲的移动游戏玩家渗透率超过50%【组图】
2025年中国电子级玻璃纤维行业发展现状分析 产量和需求量均增长【组图】
2025年中国煤矿机械行业细分市场分析——掘进机市场呈现稳健发展态势【组图】
2025年广东省电池回收行业发展现状分析 退役动力电池回收规模大【组图】
2025年中国计算机网络设备制造行业招投标分析 沿海招投标事件较多【组图】
上一篇:精密钢管在配件加工中的应用将进一步升级 下一篇:所谓的“整条生产线”
二维码
地址:西安市长安区沣东新城斗门镐京
手机:13363990552
电话:0086-29-84357562
邮箱:www.djzh.org
Copyright © 2025 西安bsports机床股份有限公司 版权所有 | 网站地图